[访问手机版]
扫一扫关注学校更多资讯
苏州健雄职业技术学院-高校直通车
云南招考
学校首页
院系设置
院校政策
食宿条件
特殊招生
我要咨询
已有
13526
位关注本校
院校登录
|
我要咨询
院校动态
招生公告
院校章程
院校计划
历年分数
特殊招生
院校专业
特色专业介绍
入学须知
收费标准
奖助政策
就业情况
录取信息
院校视频
招生简章
考生问答
院校动态
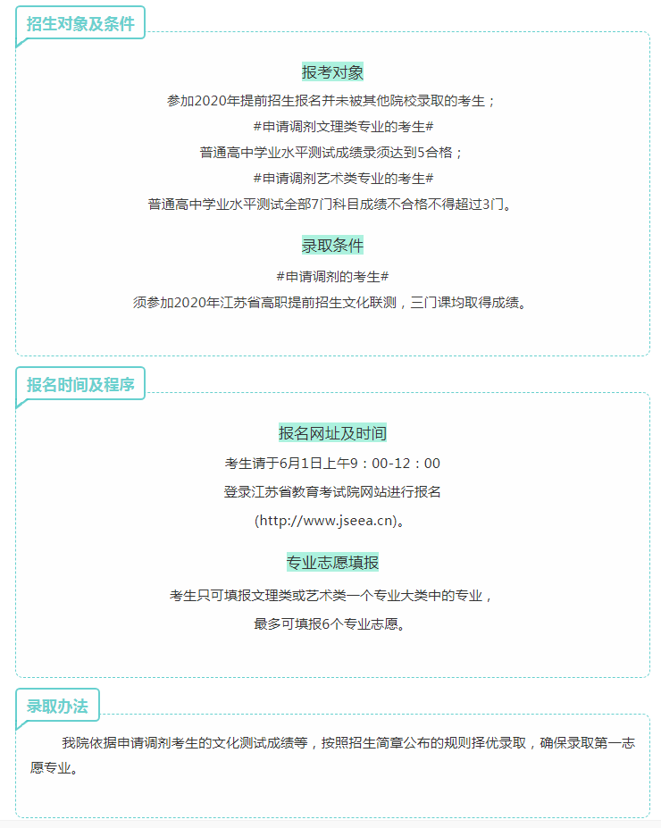
苏州健雄职业技术学院2020年提前招生调剂专业计划
苏州健雄职业技术学院2020年提前招生调剂专业计划
发布时间:
2020-05-29
浏览次数:
3534